衡水来秦皇岛疫情防控政策及相关影响,含学校招生与公交防疫 衡水来秦皇岛疫情防控最新政策(衡水来秦皇岛疫情防控最新政策要求)可以。根据查询济南最新疫情防控政策显示,截止到2022年12月7日,秦皇岛回衡水可以在济南中转...... admin2026-02-11
2026年2月,哪个卡盟平台好?低价背后风险要知道 全网最便宜卡盟,全网最便宜的卡盟,521发卡网怎么样1、发卡网是一种虚拟商品平台销售模式,软件论坛账号,电商代理优惠券,论坛积分充值卡,个人企业充值码等相关的一些产品,都可以使... admin2026-02-11
70例振奋人心抗疫金句及向防疫一线人员致敬心得作文精选 70例振奋人心抗疫金句1、例振奋人心抗疫金句生命重如泰山,安全高于一切。疾风知劲草,烈火炼真金,危难时刻方显英雄本色。群众看党员,党员看干部,行动是最有力的...... admin2026-02-11
2026年抖音点赞业务下单平台全网低价业务怎么样? 抖音点赞业务低价?快手业务24小时自助服务全解析!在当下的短视频生态中,抖音和快手已成为内容创作者和商家不可或缺的流量阵地。随之而来的,是对于视频互动数据,尤其是点赞量的关注。... admin2026-02-11
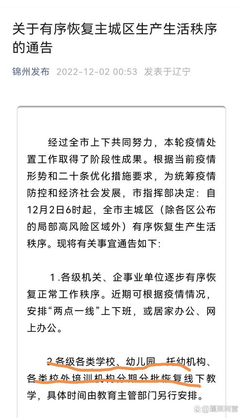
锦州疫情严重吗?锦州疫情最新消息哪里封了? 现在锦州疫情严重吗领导层面临的多重压力政策跟风与独立决策的矛盾:全国其他地区已逐步调整防控策略,锦州若坚持严格清零可能被视为“落后”,影响政绩评价;但若盲目...... admin2026-02-11
动物疫病分类/动物疫病分为几类 突发公共卫生事件分级在1周内,同一单位内发生20例至99例之间的流感或流感样病例。重大突发传染病疫情事件:在1周内,同一单位内发生100例及以上流感或流感样病...... admin2026-02-11
2026年抖音24小时在线下单平台,这些优势你知道吗? 抖音业务新体验:24小时在线下单平台,登录即享账号通用、数据同步与多端支持在数字化营销快速发展的今天,抖音不仅是内容创作的舞台,更成为许多企业与个人拓展业务的重要渠道。... admin2026-02-11
意大利照搬中国抗疫经验迎拐点,多国效仿及世界财富大国建筑介绍 意大利全盘照收中国经验后,疫情迎来拐点!又有2国效仿中国举措1、意大利在全面借鉴中国抗疫经验后,疫情新增确诊病例数出现下降趋势,迎来阶段性拐点;菲律宾...... admin2026-02-11
日本美军基地聚集性感染,全球疫情20条最新消息汇总 日本美军基地发生聚集性感染丨全球疫情20条最新信息全球疫情20条最新信息汇总如下:世卫组织警告全球或进一步封锁世界卫生组织高级官员指出,部分地区放松检疫措施后...... admin2026-02-11
天水45名白衣天使驰援兰州 甘肃多地景区对游客有优惠政策 天水45名白衣天使驰援兰州天水市抽调45名医疗人员组成医疗队驰援兰州,开展疫情防控采样与核酸检测工作。事件背景:全国、全省面临严峻的疫情防控形势,多地同时段发...... admin2026-02-11