31省区市新增确诊2例、新增2例确诊病例数据通报 昨日全省新增2+49!滁州发现1名初筛阳性!蚌埠2人被立案侦查【壹】、昨日(2022年3月31日)安徽省新增确诊病例2例、无症状感染者49例,滁州琅琊区发现1名初筛阳性人员... admin2026-02-09
新疆疫情最新消息 新增5例确诊详情通报 十二师什么时候解封【壹】、022年9月30号。根据查询相关资料得知十二师在2022年2月开始实现了低分险地区的要求,并截止到2022年9月30号没有新的确证病例出现。所以解封了... admin2026-02-09
茂名新增无症状1例详情 茂名疫情最新消息第14例 茂名地区有多少新冠病例 〖A〗、截至2022年11月22日12:24,茂名地区现有确诊病例344例,累计确诊病例434例,新增本土确诊0例,新增本土无症状0例,累计治愈90例... admin2026-02-09
江西疫情最新通报:1例无症状转为确诊病例 截至11月7日24时新型冠状病毒肺炎疫情最新情况【壹】、新增确诊病例:89例境外输入:24例(分布:上海6例,云南6例,山西3例,广东3例,内蒙古1例,浙江1例,福建1例... admin2026-02-09
兰州疫情最新消息 甘肃今日新增病例通报 10日新增本土感染397+703(甘肃本土确诊26、无症状感染者4)月10日0—24时,甘肃新增本土确诊病例26例,无症状感染者4例。具体分布如下:本土确诊病...... admin2026-02-09
奉贤疫情最新消息 今日新增病例数据 上海奉贤风险等级调整最新消息截至2022年1月24日,上海奉贤区有1个中风险地区,为奉贤区奉城镇幸福村8组,其他区域风险等级不变。年1月24日,上海市新增...... admin2026-02-09
今天全国疫情最新消息 全国疫情最新报道实时更新 新型冠状肺炎疫情最新消息 〖One〗、截至3月15日24时,河南省无新增本地新冠肺炎确诊病例,现有1例境外输入确诊病例。... admin2026-02-09
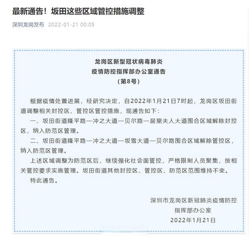
深圳坂田疫情最新消息今天 龙岗坂田疫情最新通知 2月28日深圳疫情最新消息(新增确诊情况+病例轨迹)1、新增确诊情况总体情况:新增28例病例,其中23例诊断为新冠肺炎确诊病例,5例诊断为新冠病毒无症状感染者...... admin2026-02-09