2023年应届毕业生要落户上海,有个极易被忽视的关键要点在于,个人没办法直接去递交申请,得经由用人单位来提交。这表明,就算你各项条件都全然符合,要是公司不予以配合抑或出现操作差错,落户便有可能化为泡影。这件事情,从毕业之前就需要着手谋划。
落户方式先分清 直接落户还是72分
上海应届毕业生落户当下主要存在两条途径,第一条乃是直接落户,其主要面向清华、北大、复旦、交大、同济以及华师大等几所具有顶尖水准高校的应届具备本科及以上学历的毕业生,并且还包括全国任何一所大学的博士毕业生,只要毕业时其就业去向为上海的用人单位,基本上都能够获得核准批准落户。
第二条路为72分打分落户,此适用于不符合直接落户条件的其余应届毕业生,该评分体系极为细致,涵盖你的毕业院校,学历层次,在校期间获取的奖项,成绩排名,英语六级水平,计算机等级 ,甚至于用人单位的地点(像注册在崇明区可加分)都会对最终分数产生影响。
用人单位是关键 信息登记号必须要有
众多同学觉得落户是自身去跑腿操办的事情,然而实际上首要步骤要瞅用人单位。倘若公司打算招录应届生并助力其落户,那就一定要先前往上海市学生事务中心去办理“用人单位需求信息登记”,进而获取到一个独一无二的信息登记号。此号码每年都会进行一次更新,就像2023年所对应的是以“23”开端的7位数字这般。
若是没有这个信息登记号,那么公司便不能够在就业协议上盖章,并且也无法在后续去提交你的落户申请。因而在面试的时候就必须要问得清楚明白:公司有没有办理过信息登记?公司愿不愿意配合应届生落户?存在一些小公司因为嫌麻烦或者不了解政策,有可能会予以拒绝,这将会直接对你的选择产生影响。
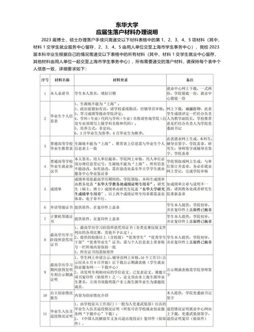
材料准备要齐全 交给公司别出错

你要在确定公司具备资质之后,将个人各项材料准备得妥妥当当、无一遗漏,核心材料涵盖,身份证、户口本(抑或是户籍证明)、应届毕业生个人信息表、就业协议书(也就是三方协议)、成绩单、外语以及计算机证书等,这里面个人信息表要用上海学生就业创业服务网去下载,填好此后交由学校盖章。
将所有材料整理妥当后,统一交付给用人单位的人事部门。该人事会负责在网络上填录申报信息,并且筹备公司的材料,诸如介绍信、经办人身份证复印件、确认表之类。个人必须仔细核查个人信息表的每一项内容,尤其是毕业时间、专业名称,倘若出现差错被退回重新办理,有可能错过申报截止日期。
线下递交纸质材料 跑腿得靠人事
通过网上申报的预审之后,便会进入线下递交的环节。人事要带上全套纸质材料,前往上海市学生事务中心办理。该中心存在两个主要办公点,其一为延安西路900号,其二是冠生园路401号,它们均是教育部授权的学历认证以及就业指导机构。
先由人事递交材料,若审核通过,当场或者几天内会拿到受理单,之后会收到《关于同意非上海生源高校毕业生办理本市户籍的通知》,即常说的“落户批复”,这张纸分为白联与黄联,白联现场要收回,黄联需由你交给学校用于办理报到证。
后续手续环环扣 落户流程才走完
已获取批复并不等同于已拿到户口本,后续还有几步流程需要去完成。其一,凭借批复的黄色联回到学校的就业指导中心去办理报到证,该报到证的抬头务必填写为上海的这家单位。其二,前往单位所在地点的派出所去办理准迁证。其三,再赶回老家的派出所去办理户口迁移证。并且。
末尾那一步乃是返回上海的派出所进行落户,与此同时办理全新的身份证。整个流程从着手提交申请开始直至最终成功落户,速度快的情形下需要两三个月,而速度慢的话或许要半年时间。在这段期间要是更换工作,落户资格极有可能会直接失效作废,所以在尚未拿到户口本之前,最好别萌生出跳槽的想法。
审视完这些步骤之后,你认为处于这个完整流程之中,明显最易于遭遇阻碍而停滞不前的究竟是哪一个具体环节呢?究竟是公司方面呈现出不予以配合的状况,还是自身材料未能准备齐全呢?热忱欢迎于评论区域畅谈一番你的相关经历,与此同时可千万不要忘记进行点赞以及分享这一系列操作,进而促使更多正筹备落户至上海的应届毕业生能够得以看到。
