自2026年起,全国多个地方职工医保缴费年限上调,有的地方少则上调五年,有的地方多则上调十年,关于这笔账你算得清楚吗?千万别等到退休的时候才发觉医保没有了着落,现在去了解还来得及。
多地年限上调五月起执行新标
山东自2026年1月1日起正式实施新标准,男性要累计缴费满30年方能享受退休医保待遇,女性需满25年才可享受退休医保待遇。与之前男性25年、女性20年的要求相比,此次统一增加了5年。宣城等地自2025年起依照省里标准执行,告别原先只需15年实际缴费的宽松政策。
国内当前的情况是,北京、南京以及天津在现阶段依旧维系着这么一种时间限定,即针对男性是25年期限,针对女性则为20年期限,然而全国范围内这种整体的态势早已清晰呈现出来了。安徽省方面具体的医保缴费标准规定为,在2026年的时候每人每年是400元,其相应的缴费窗口被确定在了2025年10月20日起始一直到12月30日截止,大家一定千万不要出现错过的情况。
为何突然提高缴费门槛
因人口老龄化成为推动因素,致使退休人员数量增多,进而医保基金支出面临较大压力。据山东医保局所呈现的数据表明,延长缴费年限能够增进基金可持续性,可保障退休人员长久受益。简而言之,就是要让在职人员多缴纳几年费用,用以给退休人员用于医疗方面的开支提供保障。
但这对于那些灵活就业的人员而言冲击可不是小事情,他们必须要自己去承担全部的保费。就拿山东作为例子来讲,原本女性缴纳20年就能够在退休之后免费去享受医保,然而现在却要多出5年的支出,按照年均4000元来计算的话,那就得多掏出两万块钱。
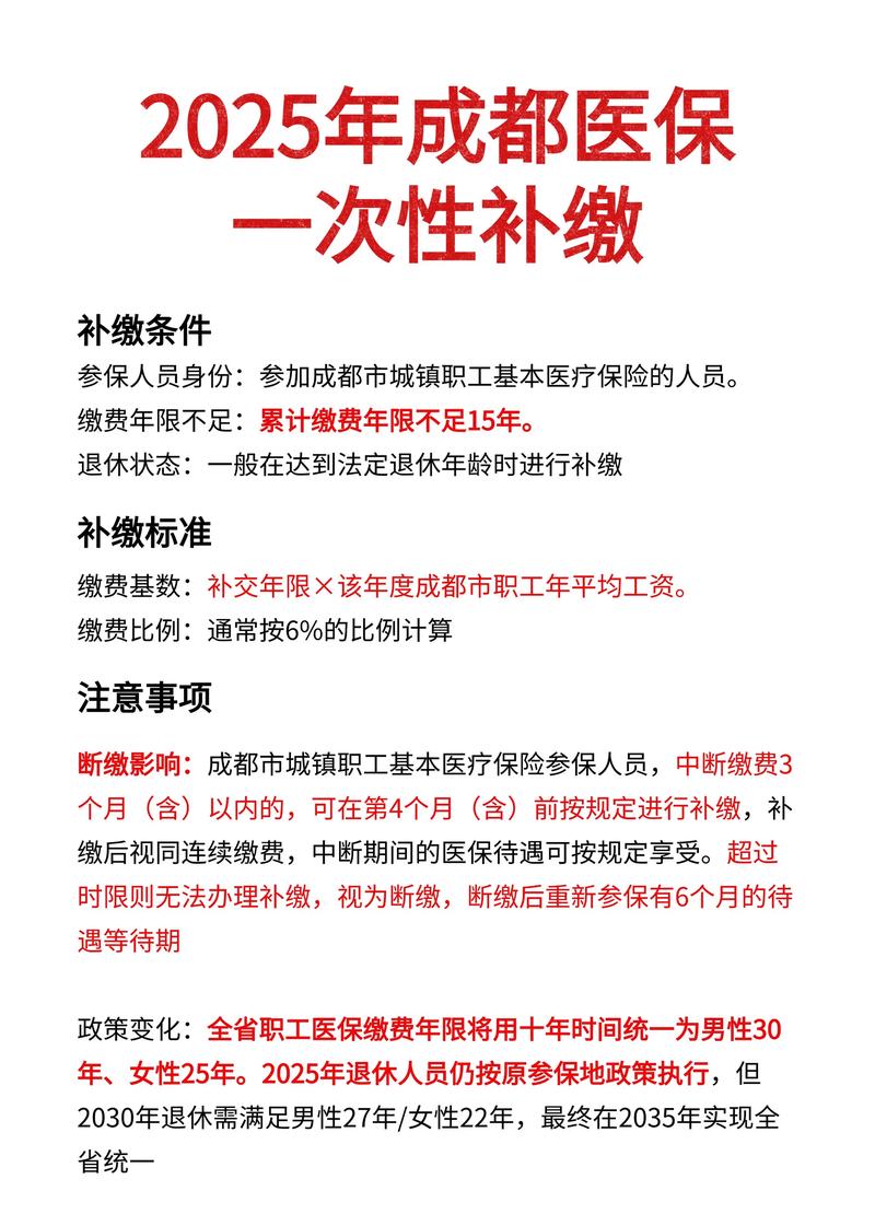
年限不够可以一次性补缴
不要慌张,政策预留了退路。许多地方准许未缴纳满规定年限的人员进行一次性补缴,具体的标准依据地方的规定来确定。比如说安徽等地区明确了补缴的办法,乃是以退休时上一年度全口径月平均工资作为基数,再乘以缴费比例来进行计算。
需要补缴的金额可不是个小数目,然而相较于退休之后没有医保保障的情况而言,这笔钱该花的时候还是得花。在此建议临近退休的人员,要尽早前往当地的医保局去核算年限,要是差几年时间,那就得早点做好相应打算,千万别一直磨蹭到最后两个月才弄得手忙脚乱的。

全国标准分化东中西部有别
山东、安徽等东部省份,已朝着男性30年、女性25年的标准靠近,中西部大部分地区,依旧在执行老标准,这种区域之间的分化,体现出各地经济发展水平以及医保基金承受能力的不同,东部地区医疗消费水平较高,老龄化的速度较快,所以会率先进行调整。
那些进行跨省流动就业的人员,可是要格外留意的,医保年限虽然在各地是相互认可的,然而其标准却是不一样的。就像是你在北京缴纳了二十五年,等到转去山东的时候,说不定还达不到相应的门槛。所以建议在更换城市工作之前,要先去问清楚转入地的政策,可千万别让年限方面遭受损失。
实际缴费年限也有硬杠杠
多数地区除了要求累计年限外,还规定实际缴费需满15年。宣城原先的政策是只要实际缴纳15年便可退休享受,如今则必须同时满足累计30年。这一变化影响极为深远,中断缴费的人,以及早期视同缴费年限长的人,都得重新进行核算。
实实在在掏过钱的月份才是实际缴费,视同缴费并不在其范围内,像国企下岗职工,工龄较长然而实际缴费较短,在新政策情形下或许还得续缴几年,赶快找出社保记录,核算一下自身差了多少。
教育配套同步跟上利好家长
石家庄在今年出现了四所小学的新增情况,其中桥西区有东良厢小学,长安区存在配建学校,新华区与西苑小学划片范围内有新增小区,裕华区新增了40中附小并且主要接收中海峯三号院的生源,新华区的机场路小学没有变动,北焦更名为机场路北焦校区。
事关孩子上学,今年有不小变化,家长最为关心的划片调整来了,长征街小学与实验小学相互交换了片区,28中划片被拆分,盛和中学也就是现23中华府校区新增了中海云锦小区,东胜时间山小学被确定为中海云锦配建的新学校。
你认为医保缴费的年限被延长至30年是否具备合理性呢,欢迎于评论区域阐述一下你的相应看法,通过点赞以及转发的行为促使更多的人员看到这一关键的变化情况。
